2-Dimensionale meetkunde: punten en lijnen: Lijnen
Lijnstukken in het vlak
Laat #A# en #B# twee punten in het vlak zijn.
Het lijnstuk tussen #A# en #B# in het vlak is het deel van de lijn dat tussen de twee punten ligt. Het wordt aangegeven met #AB#. De lengte van het lijnstuk wordt aangegeven met #|AB|#.
Als we de richting van het lijnstuk #AB# in beschouwing nemen, dan krijgen we de representant van de vector #\vec{v} = B-A# die beginpunt in #A# heeft.
De afstand #|AB|# tussen de punten #A# en #B# is dus hetzelfde als de lengte #\parallel\vec{v}\parallel# van de vector #\vec{v} = B-A#.
Parametervoorstelling van een lijnstuk
Het lijnstuk tussen de punten #A# en #B# heeft parametervoorstelling \[A+\lambda(B-A)\quad \text{ met }\quad 0\le\lambda\le 1\tiny.\] Het punt #A+\lambda(B-A)# van dit lijnstuk ligt op afstand #\lambda\cdot |AB|# van #A# en #(1-\lambda)\cdot |AB|# van #B#.
Als we de parameter #\lambda# in de parametervoorstelling\[A+\lambda(B-A)\]beperken tot een gesloten interval #\ivcc{a}{b}#, zodat #a\le \lambda\le b#, dan krijgen we het lijnstuk tussen #A+a\cdot (B-A)# en #A+b\cdot (B-A)#.
Immers, de waarde #\lambda = a# geeft in de parametervoorstelling het eerste punt en #\lambda = b# geeft het tweede punt.
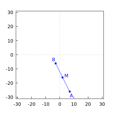
Immers, het midden wordt gegeven door \[\begin{array}{rcl} M&=&A+\frac{1}{2}\cdot \left(B-A\right)\\ &=&
\frac{1}{2}\cdot \left(A+B\right) \\ &=& \rv{\frac{7-3}{2},\frac{-26-6}{2}}\\ &=& \rv{2,-16}\tiny.\end{array}\]
omptest.org als je een OMPT examen moet maken.
