Functies: Gebroken functies
Transformaties van machtsfuncties met negatieve exponenten
We hebben de vorm van de grafiek van een machtsfunctie #f(x)=\tfrac{1}{x^n}# gezien met #n \gt 0# en geheel. Net als machtsfuncties van de vorm #y=x^n# met #n \gt 0# en geheel kunnen we deze machtsfuncties transformeren.
TransformatiesWe kunnen de functie #f(x)=\frac{1}{x^n}# op drie manieren transformeren.
| Transformaties | Voorbeelden | |
| 1 |
We schuiven de grafiek van #f(x)=\tfrac{1}{x^n}# met #\green q# omhoog. De nieuwe functie wordt \[f(x)=\frac{1}{x^n}+\green q\] Omdat de nieuwe functie #\green q# omhoog schuift, wordt het bereik gelijk aan #\ivoo{\green q}{\infty}# voor even #n#. Voor oneven #n# wordt het bereik gelijk aan alle getallen behalve #\green q#. Het domein blijft gelijk. De horizontale asymptoot is dus gelijk aan #y=\green q# en de verticale asymptoot blijft gelijk aan #x=0#. |
#f(x)=\frac{1}{x^4}# omhoog schuiven met #\green3# geeft #f(x)=\frac{1}{x^4}+\green3#
|
| 2 |
We schuiven de grafiek van #f(x)=\tfrac{1}{x^n}# met #\blue p# naar rechts. De nieuwe functie wordt \[f(x)=\frac{1}{\left(x-\blue p\right)^n}\] Omdat de nieuwe functie #\blue p# naar rechts schuift, wordt het domein gelijk aan alle getallen behalve #x=\blue p#. Het bereik blijft gelijk. De horizontale asymptoot blijft dus gelijk aan #y=0# en de verticale asymptoot wordt gelijk aan #x=\blue p#. |
#f(x)=\frac{1}{x^3}# naar rechts schuiven met #\blue2# geeft #f(x)=\frac{1}{\left(x-\blue2\right)^3}#
|
| 3 |
We vermenigvuldigen de grafiek van #f(x)=\tfrac{1}{x^n}# met #\purple a# ten opzichte van de #x#-as. De nieuwe functie wordt \[f(x)=\frac{\purple a}{x^n}\] Bij een vermenigvuldiging met een positief getal blijven domein, bereik en asymptoten gelijk aan de oorspronkelijke functie. Wanneer we daarentegen vermenigvuldigen met een negatief getal draait de functie om. Bij oneven #n# blijven domein, bereik en asymptoten gelijk. Bij even #n# niet, daar draait het bereik ook om naar #\ivoo{-\infty}{0}#. Het domein en de asymptoten blijven wel gelijk. |
#f(x)=\frac{1}{x^5}# vermenigvuldigen met #\purple4# ten opzichte van de #x#-as geeft #f(x)=\frac{\purple4}{x^5}#
|
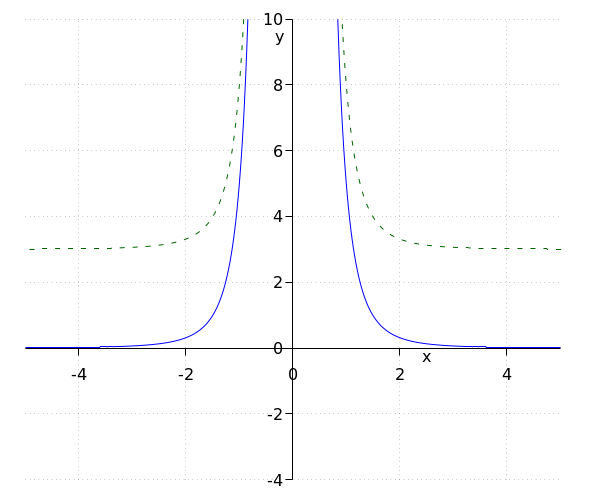
#y=# #{{5}\over{x^4}}+3#
Op de blauwe grafiek ligt het punt #\rv{1,5}#, we bekijken waar ditzelfde punt op de groene grafiek ligt. Op de groene grafiek ligt ditzelfde punt op #\rv{1,8}#.
Dus de groene grafiek is ontstaan door de blauwe grafiek #3# naar boven te schuiven.
Dus we tellen #3# bij de formule van blauwe grafiek #y={{5}\over{x^4}}# op. Dat geeft de volgende formule voor de groene grafiek:
\[y={{5}\over{x^4}}+3\]
omptest.org als je een OMPT examen moet maken.



