Fonctions: Fonctions rationnelles
Transformations des fonctions puissances à exposants négatifs
Nous avons étudié le graphe d'une fonction irrationnelle #f(x)=\tfrac{1}{x^n}# où #n \gt 0# et #n# est un entier. Tout comme les fonctions puissances de la forme #y=x^n# où #n \gt 0# et #n# est un entier, nous pouvons transformer les fonctions irrationnelles.
Transformations Nous pouvons transformer la fonction #f(x)=\frac{1}{x^n}# de trois manières différentes.
| Transformations | Exemples | |
| 1 |
Nous déplaçons le graphe de #f(x)=\tfrac{1}{x^n}# de #\green q# unités vers le haut. La nouvelle fonction est \[f(x)=\frac{1}{x^n}+\green q\] Comme le graphe de la nouvelle fonction est déplacé de #\green q# unités vers le haut, l'ensemble image devient égal à #\ivoo{\green q}{\infty}# pour #n# pair. Si #n# est impair, l'ensemble image correspond à l'ensemble de tous les nombres différents de #\green q#. Le domaine reste le même. Ainsi, l'asymptote horizontale est égale à #y=\green q# et l'asymptote verticale est égale à #x=0#. |
déplacer #f(x)=\frac{1}{x^4}# de #\green3# unités vers le haut donne #f(x)=\frac{1}{x^4}+\green3#
|
| 2 |
Nous déplaçons le graphe de #f(x)=\tfrac{1}{x^n}# de #\blue p# unités vers la droite. La nouvelle fonction devient \[f(x)=\frac{1}{\left(x-\blue p\right)^n}\] Comme le graphe de la nouvelle fonction est déplacé de #\blue p# unités vers la droite, le domaine correspond à l'ensemble de tous les nombres différents de #x=\blue p#. L'ensemble image reste le même. Ainsi, l'asymptote horizontale est égale à #y=0# et l'asymptote verticale est égale à #x=\blue p#. |
déplacer #f(x)=\frac{1}{x^3}# de #\blue2# unités vers la droite donne #f(x)=\frac{1}{\left(x-\blue2\right)^3}#
|
| 3 |
Nous étirons le graphe de #f(x)=\tfrac{1}{x^n}# en multipliant l'expression par #\purple a#. La nouvelle fonction devient \[f(x)=\frac{\purple a}{x^n}\] En multipliant par un nombre positif, le domaine, l'ensemble image et les asymptotes restent inchangés. En multipliant par un nombre négatif, le graphe est inversé. Si #n# est impair, alors le domaine, l'ensemble image et les asymptotes restent les mêmes. Si #n# est pair, alors l'ensemble image est également inversé et est #\ivoo{-\infty}{0}#. Le domaine et les asymptotes restent les mêmes. |
multiplication de #f(x)=\frac{1}{x^5}# par #\purple4# donne #f(x)=\frac{\purple4}{x^5}#
|
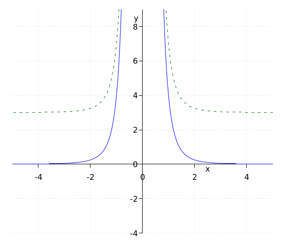
#y=# #{{4}\over{x^4}}+3#
Le point #\rv{1,4}# appartient au graphe bleu, nous allons étudier où le point correspondant se trouve sur le graphe vert. Sur le graphe vert, ce point correspond à #\rv{1,7}#.
Ainsi, le graphe vert est obtenu en déplaçant le graphe bleu de #3# unités vers le haut.
Nous ajoutons #3# à l'expression #y={{4}\over{x^4}}# du graphe bleu . Cela nous donne l'équation suivante du graphe vert:
\[y={{4}\over{x^4}}+3\]
Ou visitez omptest.org si jou prenez un examen de OMPT.



