De volgende functie wordt gebruikt bij de berekening van integralen ten behoeve van een bewijs van convergentie van de Fourier-reeksen.
De Dirichlet-kern is de functie #D_n# gedefinieerd door
\[\begin{array}{rcl}\displaystyle D_n(x)& =&\displaystyle \frac{1}{\pi} \left( \frac{1}{2} + \sum_{k=1}^{n} \cos(kx) \right) \end{array}\]
Deze functie voldoet aan
\[\begin{array}{rcl}\displaystyle D_n(x)&=& \displaystyle\frac{1}{2\pi}\frac{\sin\left((n+\frac12)x\right)}{\sin\left(\frac{x}{2}\right)} \phantom{xx}\text{ voor }\phantom{xx} x \neq 2k\pi \end{array}\]
en
\[\begin{array}{rcl}\displaystyle \int_{-\pi}^0D_n(x)\,\dd x&=& \displaystyle\frac{1}{2}\\\displaystyle \int_{0}^{\pi}D_n(x)\,\dd x&=& \displaystyle\frac{1}{2}\end{array}\]
We beginnen met de bekende formule vorr een meetkundige reeks om de volgende formule af te leiden voor de som van machten van een getal #a\ne1# met exponenten variërend van #k=-n# tot #k=n#:
\[\begin{array}{c}\displaystyle \sum_{k=-n}^{n} a^{k} = \frac{a^{-n-\frac12}-a^{n+\frac12}}{a^{-\frac12}-a^{\frac12}} \end{array}\]
Inderdaad geldt
\[\begin{array}{rcl}\displaystyle \sum_{k=-n}^{n} a^{k} &=&\displaystyle a^{-n} \cdot \frac{1-a^{2n+1}}{1-a} \\&&\phantom{xxx}\color{blue}{\text{formule voor meetkundige reeks}}\\&=&\displaystyle \frac{a^{-n-\frac12}}{a^{-\frac12}} \cdot \frac{1-a^{2n+1}}{1-a}\\&&\phantom{xxx}\color{blue}{\text{teller en noemer worden beide vermenigvuldigd met }a^{-\frac12}}\\ &=&\displaystyle \frac{a^{-n-\frac12}-a^{n+\frac12}}{a^{-\frac12}-a^{\frac12}}\\ &&\phantom{xxx}\color{blue}{\text{svereenvoudigd}}\end{array}\]
Dankzij de formule van De Moivre geldt #(\cos(x) + \ii\sin(x))^n =\cos(nx) + \ii\sin(nx)=\ee^{n\ii x}#. Aangezien #\sin# oneven is en #\cos# even, vinden we, voor #x# zodanig dat #\ee^{x\ii}\ne1#,
\[\begin{array}{rcl} D_n(x) &=&\displaystyle \frac{1}{\pi} \left( \frac{1}{2} + \sum_{k=1}^{n} \cos(kx) \right)\\&&\phantom{xxx}\color{blue}{\text{definitie van }D_n}\\ &=&\displaystyle \frac{1}{2\pi} \sum_{k=-n}^{n} (\cos(kx) +\ii\sin(kx))\\&&\phantom{xxx}\color{blue}{\cos\text{ is even en }\sin\text{ is oneven}}\\&=&\displaystyle \frac{1}{2\pi} \sum_{k=-n}^{n} \ee^{kx\ii} \\&&\phantom{xxx}\color{blue}{\text{ formule van De Moivre}}\\&=&\displaystyle\frac{1}{2\pi}\frac{\ee^{-(n+\frac12)\ii x}-\ee^{(n+\frac12)\ii x}}{\ee^{-\ii \frac{x}{2}}-\ee^{\ii \frac{x}{2}}} \\&&\phantom{xxx}\color{blue}{\text{ bovenstaande versie van de formule voor een meetkundige reeks met }a = \ee^{\ii x}}\\&=&\displaystyle\frac{1}{2\pi}\frac{-2\ii\sin((n+\frac12)x)}{-2\ii\sin(\frac{x}{2})} \\&&\phantom{xxx}\color{blue}{\ee^{x\ii}-\ee^{-x\ii} = 2\ii\sin(x)}\\ &=&\displaystyle\frac{1}{2\pi}\frac{\sin((n+\frac12)x)}{\sin(\frac{x}{2})} \\&&\phantom{xxx}\color{blue}{\text{ vereenvoudigd}}\\ \end{array}\]
Aangezien #\ee^{x\ii}\ne1# dan en slechts dan als #x# geen geheel veelvoud van #2\pi# is, impliceert dit de formule voor #D_n(x)#.
We gaan door met het berekenen van de eerste integraal waar #D_n# in voorkomt:
\[\begin{array}{rcl}\displaystyle \int_{-\pi}^0 D_n(x)\,\dd x & =& \displaystyle\frac{1}{2\pi} \int_{-\pi}^0 \dd x +\frac{1}{\pi}\sum_{k=1}^{n} \int_{-\pi}^0\cos(kx)\dd x\\&&\phantom{xxx}\color{blue}{\text{definitie van }D_n}\\ & =& \displaystyle\frac{1}{2\pi} \left[x\right]_{x=-\pi}^{x=0} +\sum_{k=1}^{n} \frac{1}{k\pi}\left[\sin(kx)\right]_{x=-\pi}^{x=0}\\&&\phantom{xxx}\color{blue}{\text{primitieve bepaald}}\\& =& \displaystyle\frac{1}{2\pi} \pi +\sum_{k=1}^{n} \frac{1}{k\pi}\cdot 0\\&&\phantom{xxx}\color{blue}{\text{grenswaarden van de primitieve berekend}}\\& =& \displaystyle\frac{1}{2}\\&&\phantom{xxx}\color{blue}{\text{vereenvoudifd}}\\ \end{array}\]
Aangezien #D_n# een even functie is, heeft de tweede bepaalde integraal dezelfde waarde. Hiermee is het bewijs van de stelling geleverd.
Tot nu toe hebben we ons niet bezig met de convergentie van de Fourier-reeks. Onderstaande stelling is het eerste resultaat in deze richting.
Van Stuksgewijs continue en gladde functies brengen we in herinnering dat we voor een reële stuksgewijs continue functie #f# gedefinieerd op een open interval rond een punt #x# schrijven:
- #f_+(x)# voor #\lim_{h\downarrow 0}f(x+h)#, de rechter limiet van #f# in #x# en
- #f_-(x)# voor #\lim_{h\downarrow 0}f(x-h)#, de linker limiet van #f# in #x#.
Laat #L# een positief getal zijn en \(f\) een reële periodieke functie met periode \(2L\). Als #f# stuksgewijs glad is op het gesloten interval \(\ivcc{-L}{ L}\), dan bestaat de Fourier-reeks #f# en convergeert ze naar \(\frac{f_+(x)+f_-(x)}{2}\) in elk punt #x#.
In het bijzonder convergeert de Fourier-reeks #f# naar #f(x)# in elk punt \(x\) waarin \(f\) continu is.
In het vervolg kunnen we #L = \pi# kiezen zonder verlies van algemeenheid, aangezien de eigenschappen die we gebruiken alleen afhangen van het feit dat het integratie-interval symmetrisch is.
Bekijk de goniometrische reeks
\[\displaystyle s_n(x) = \frac{a_0}{2}+\sum_{k=1}^n\left(a_k\cos(kx)+b_k\sin(kx)\right)\]
waarbij #a_0#, #a_1,\ldots,a_n#, #b_1,\ldots,b_n# worden gegeven door de Euler-formules voor #f#.
We zullen laten zien dat \(\lim_{n\to\infty}s_n \) bestaat en een Fourier-reeks van #f# is. Met behulp van de Euler-formules kunnen we schrijven
\[ s_n(x) = \frac{1}{\pi} \int_{-\pi}^{\pi}f(y)\, \left(\frac{1}{2} + \sum_{k=1}^{n}\left( \cos(kx)\cos(ky) + \sin(kx)\sin(ky)\right)\right) \dd y \]
Van de Dirichlet kern weten we dat de functie #D_n# wordt gedefinieerd door
\[\begin{array}{c}\displaystyle D_n(x) = \frac{1}{\pi} \left( \frac{1}{2} + \sum_{k=1}^{n} \cos(kx) \right) \end{array}\]
Toepassen van de additieformule voor de cosinus op een verschil geeft
\[\begin{array}{c}D_n(x-y) = \displaystyle \frac{1}{\pi} \left( \frac{1}{2} + \sum_{k=1}^{n} \cos(kx)\cos(ky) + \sin(kx)\sin(ky) \right) \end{array}\]
We gebruiken deze identiteit om #s_n(x)# te herschrijven.
\[\begin{array}{rcl}\displaystyle s_n(x) &=&\displaystyle\int_{-\pi}^{\pi} f(y)D_n(x-y) \dd y \\&&\phantom{xxx}\color{blue}{\text{gebruik van de identiteit voor }D_n(x-y) \text{ geeft bovenstaande uitdrukking voor }s_n(x)} \\ & =&\displaystyle \int_{-\pi+x}^{\pi+x} f(x+z)D_n(z) \dd z \\&&\phantom{xxx}\color{blue}{\text{overgang op de variabele}y = x+z\text{ aangezien }D_n\text{ even is}}\\& =&\displaystyle \int_{-\pi}^{\pi}f(x+z) D_n(z) \dd z \\&&\phantom{xxx}\color{blue}{f(x+z) D_n(z)\text{ is periodiek in }{z}\text{ met periode }2\pi}\end{array}\]
We gebruiken de eigenschappen van de Dirichlet kern om door te gaan met het herschrijven #s_n(x)#.
\[\begin{array}{rcl}\displaystyle s_n(x) &=& \displaystyle\int_{-\pi}^{0} f(x+z)D_n(z)\dd z + \int_{0}^{\pi} f(x+z)D_n(z)\dd z \\ &&\phantom{xxx}\color{blue}{\text{eigenschap van bepaalde integralen}}\\ &=& \displaystyle\int_{-\pi}^{0} \left(f(x+z)-f_-(x)\right)D_n(x) \dd z +\frac{1}{2}f_-(x) \\ &&\,+ \displaystyle\int_{0}^{\pi} \left(f(x+z)-f_+(x)\right)D_n(x)\dd z +\frac{1}{2}f_+(x) \\&&\phantom{xxx}\color{blue}{\int_{-\pi}^0D_n(x)\,\dd x=\frac{1}{2}= \int_{0}^{\pi}D_n(x)}\\ &=& \displaystyle\frac{1}{2\pi}\int_{-\pi}^{0} \left(f(x+z)-f_-(x)\right) \frac{\sin((n+\frac12)z)}{\sin(\frac{z}{2})} \dd z +\frac{1}{2}f_-(x) \\ &&\,+ \displaystyle\frac{1}{2\pi}\int_{0}^{\pi} \left(f(x+z)-f_+(x)\right)\frac{\sin((n+\frac12)z)}{\sin(\frac{z}{2})} \dd z +\frac{1}{2}f_+(x) \\&&\phantom{xxx}\color{blue}{D_n(z) =\frac{1}{2\pi} \frac{\sin(((n+\frac12)z)}{\sin(\frac{z}{2})} \text{ for } z \neq 2k\pi }\\ &=& \displaystyle\frac{1}{2\pi}\int_{0}^{\pi}\left(g_{L}(z)+g_{R}(z)\right)\sin((n+\frac12)z) \dd z + \frac{f_-(x) +f_+(x)}{2}\end{array}\]
waar
\[\begin{array}{c}\displaystyle g_{L}(y) = \frac{f(x-y)-f_-(x)}{\sin\left(\frac{y}{2}\right)}\phantom{xxx}\text{ and }\phantom{xxx}\displaystyle g_{R}(y) = \frac{f(x+y)-f_+(x)}{\sin\left(\frac{y}{2}\right)}\end{array}\]
We zullen het bewijs eindigen door te bepalen dat de eerste term van de gevonden uitdrukking voor #s_n(x)# gelijk is aan nul. Beide functies #g_L# en #g_R# zijn stuksgewijs continu op #\ivcc{0}{\pi}#. Bijvoorbeeld, #g_{R}# is het quotiënt van de stuksgewijs continue functie #f(x+y)-f_+(x)# van #y# naar de continue functie #\sin\left(\frac{y}{2}\right)# die alleen de waarde nul aanneemt in #0#. Maar deze functie gedraagt zich ook goed rond #0#. Voordat we dit bewijzen, moeten we eerst de limiet analyseren van #\frac{f(x+y)-f_+(x)}{y}# voor #y\downarrow0#.
Vanwege de aanname dat #f# stuksgewijs glad is, bestaat de rechter limiet #f'_+(x)=(f')_+(x)# van #f'(x+y)# voor #y\downarrow0#. We beweren dat
\[\lim_{y\downarrow0}\frac{f(x+y)-f_+(x)}{y} = f'_+(x)\]
Laat, om dit in te zien, #\varepsilon\gt0#. Dankzij de definitie van rechter limiet voor #f'# in #x#, is er een getal #\delta\gt0# zodanig dat #f# continu is op #\ivoo{0}{\delta}# en zodanig dat voor alle #y\in\ivoo{0}{\delta}# geldt #\left|f'(x+y)-f'_+(x)\right|\lt \varepsilon#. Laat nu #y\in\ivoo{0}{\delta}#. Vanwege de Middelwaardestelling is er een getal #\eta\in\ivoo{0}{1}#, zodat
\[\frac{f(x+y)-f_+(x)}{y}= f'(x+\eta \cdot y)\] Bijgevolg geldt
\[\begin{array}{rcl}\displaystyle \left|\dfrac{f(x+y)-f_+(x)}{y}-f'_+(x)\right|&=& \displaystyle \left|f'(x+\eta \cdot y)-f'_+(x)\right | \lt \varepsilon\end{array}\] wat de bewering bewijst. Met deze bewering vinden we
\[\begin{array}{rcl}\displaystyle \lim_{y \downarrow 0} g_{R}(y) &=& \displaystyle\lim_{y \downarrow 0} \frac{f(x+y)-f_+(x)}{\sin(\frac{y}{2})} \\ &&\phantom{xxx}\blue{\text{functievoorschrift voor }g_{R}} \\ &=& \displaystyle\lim_{y \downarrow 0}\left(\frac{f(x+y)-f_+(x)}{y}\cdot\frac{y}{\sin(\frac{y}{2})}\right)\\ &=& \displaystyle\lim_{y \downarrow 0}\frac{f(x+y)-f_+(x)}{y} \cdot\lim_{y \downarrow 0}\frac{y}{\sin(\frac{y}{2})}\\ &=& f'_+(x)\cdot 2 \\ &&\phantom{xxx}\blue{\text{bovenstaande bewering en }\lim_{y \downarrow 0}\frac{\sin(y)}{y} =1} \\ &=&2 f'_+(x) \end{array}\]
Op dezelfde manier kunnen we bewijzen dat #\lim_{y \downarrow 0} g_{L}(y)=2 f'_-(x)#. In het bijzonder is de functie #g_{L}+g_{R}# Riemann-integreerbaar op #\ivcc{0}{\pi}#, zodat het Riemann-Lebesgue lemma geeft
\[\begin{array}{l}\displaystyle \lim_{n \rightarrow \infty} \int_{0}^{\pi}\left(g_{L}(y)+g_{R}(y)\right)\cdot \sin((n+\frac12)y)\, \dd y = 0 \end{array}\]
Bijgevolg
\[\displaystyle \lim_{n \rightarrow \infty} s_n(x)=\frac{f_-(x)+f_+(x)}{2} \]
Als #f# continu is in #x#, dan valt #\frac{1}{2} \left(f_-(x)+f_+(x)\right)# samen met #f(x)# en convergeert de Fourier-reeks naar #f(x)#.
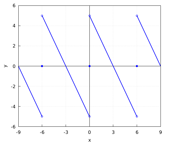
Bekijk de functie \(f(x)\) (blauw) gedefinieerd op het open interval \(\ivoc{-2}{ 2}\), en de functie \(g(x)\) (rood) waarnaar de Fourier-reeks van \(f(x)\) convergeert. In de onderstaande grafieken duidt een kleine cirkel een punt van de grafiek van de functie aan, terwijl een kleine lege cirkel een punt aangeeft dat niet tot de grafiek behoort.

Er zijn drie belangrijke eigenschappen van bovenstaande grafieken die zijn aangegeven in de Convergentiestelling:
- De Fourier-reeks convergeert naar \(f(x)\) op het open interval \(\ivoo{-2}{2}\) waarbij \(f\) continu (dat wil zeggen: de rode en blauwe krommen stemmen overeen op het interval \(\ivoo{-2}{2}\) behalve in \(x=0\), waar \(f\) discontinu is).
- De Fourier-reeks is periodiek buiten het interval \(\ivoo{-2}{2}\) met periode 4 (dat wil zeggen, de rode curve herhaalt zich elke 4 eenheden).
- Op plaatsen waar de periodieke uitbreiding van \(f\) discontinu is (bijvoorbeeld \(x=0,\pm2,\pm4,\ldots\) ) convergeert de Fourier-reeks naar het middelpunt tussen de twee uiteinden van de discontinuïteit. Bijvoorbeeld bij \(x=2\) benadert de functie \(f_-(2)=1\) van de linkerkant van de discontinuïteit en \(f_+(2)=0\) van rechts. Vandaar dat de Fourier-reeks convergeert naar \(g(0)=0.5\), want \(0.5\) ligt halverwege \(0\) en \(1\)
Stel dat \(f\) stuksgewijs continu is op het interval \(\ivcc{-L}{L}\) en laat \(g\) de functie aangeven waar de Fourier reeks \(f\) naar convergeert.
- Als \(a\in\ivoo{-L}{L}\) dan geldt \(g(a)=f(a)\) als \(f\) continu is in \(x=a\) en \(g(a)=\frac{f_+(a)+f_-(a)}{2}\) als \(f\) discontinu is in \(x=a\).
- Als \(a=\pm L\), dan geldt \(g(a)=\frac{f_+(-L)+f_-(L)}{2}\).
- Als \(f\) wordt gedefinieerd als de even of oneven uitbreiding van een functie gedefinieerd op \(\ivco{0}{L}\) en \(a\in\ivoo{-L}{0}\), gebruik dan de bijbehorende eigenschap ( \(f(-x)=f(x)\) als #f# even en \(f(-x)=-f(x)\) als #f# oneven is ) zodat #f(a)# kan worden berekend door evaluatie van \(f(-a)\) op \(\ivco{0}{L}\).
- Als \(a\notin\ivcc{-L}{L}\), trek dan herhaaldelijk \(2L\) of\(-2L\) af van \(a\) tot \(a\in\ivcc{-L}{L}\). Raadpleeg vervolgens items 1, 2 en 3 hierboven.
Een direct gevolg van de stelling is dat als beide periodieke stuksgewijs gladde functies dezelfde periode en dezelfde Fourier-reeks hebben dezelfde waarden hebben in elk punt waar beide continu zijn.
Als we nogmaals naar het Riemann-Lebesgue lemma toepassen, dan vinden we dat als #f# een periodieke stuksgewijs continue functie is met een Fourier-reeks, de Fourier coëfficiënten #a_n# en #b_n# naar nul gaan voor #n\to \infty#. Inderdaad, als #L# de halve periode van #f# is, dan geven de Euler-formules.
\[\lim_{n\to\infty} a_n =\frac{1}{L} \lim_{n\to\infty} \int_{-L}^{L}f(x)\cos\left(\frac{n\pi x}{L}\right)\,\dd x = 0\] en hetzelfde geldt voor #b_n#.
Als #f_n# #(n=1,2,\ldots)# een rij van reële functies is met hetzelfde domein #E# en #f# een reële functie op #E# is, zodat #\lim_{n=1}^\infty f_n(x) = f(x)#, dan zeggen we dat de reeks puntsgewijs convergeert naar #f#. Later zullen we ook kijken naar uniforme convergentie, wat een sterkere eigenschap van de reeks #f_n# is dan puntsgewijze convergentie.
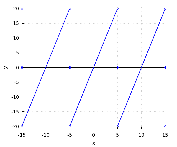
Laat #f# de #8#-periodieke oneven functie zijn die bepaald is door \[f (x) = {{x}\over{4}}-1 \phantom {xxx} \text {voor} \phantom {xxx} 0 \lt x \le 4 \] en geef met \(s(x)\) de Fourier-reeks van #f# aan.
Bepaal \[s(17),\hspace{1.1cm}s(8),\hspace{0.5cm}\text{en}\hspace{0.5cm}s(-18)\]
- \(s(17)=\) # -{{3}\over{4}} #
- \(s(8)=\) # 0 #
- \(s(-18)=\) # -{{3}\over{2}} #
Volgens
de stelling van Dirichlet voor Fourier-reeksen is de waarde van #s(x)# in #x# gelijk aan #\frac{f_+(x)+f_-(x)}{2}#.
Voor #x= 17# geldt
\[ \begin{array}{rcl}s(17) &=& \displaystyle \frac{f_+(17)+f_-(17)}{2}\\
&&\phantom{xx}\color{blue}{\text{stelling van Dirichlet voor Fourier-reeksen}}\\
&=& \displaystyle \frac{f_+(1)+f_-(1)}{2}\\
&&\phantom{xx}\color{blue}{f \text{ is }8\text{-periodiek}}\\
&=& \displaystyle -{{3}\over{4}}
\\ &&\phantom{xx}\color{blue}{f \text{ is continu in }1\text{, dus de waarde is } f(1)}
\end{array}\]
Voor #x= 8# geldt
\[ \begin{array}{rcl}s(8) &=& \displaystyle \frac{f_+(8)+f_-(8)}{2}\\
&&\phantom{xx}\color{blue}{\text{stelling van Dirichlet voor Fourier-reeksen}}\\
&=& \displaystyle \frac{f_+(0)+f_-(0)}{2}\\
&&\phantom{xx}\color{blue}{f \text{ is }8\text{-periodiek}}\\
&=&\displaystyle \frac{-1+1}{2}\\ &&\phantom{xx}\color{blue}{f \text{ is oneven}}\\
&=& \displaystyle 0
\end{array}\]
Voor #x= -18# geldt
\[ \begin{array}{rcl}s(-18) &=& \displaystyle \frac{f_+(-18)+f_-(-18)}{2}\\
&&\phantom{xx}\color{blue}{\text{stelling van Dirichlet voor Fourier-reeksen}}\\
&=& \displaystyle \frac{f_+(-2)+f_-(-2)}{2}\\
&&\phantom{xx}\color{blue}{f \text{ is }8\text{-periodiek}}\\
&=& \displaystyle -{{3}\over{2}}
\\ &&\phantom{xx}\color{blue}{f \text{ is continu in }-2\text{, dus de waarde is } f(-2)}
\end{array}\]
Een grafiek van de Fourier-reeks \(f\) voor 3 perioden is aangegeven in onderstaande figuur. De figuur illustreert waar de discontinuïteiten zijn. In waarden van #x# waar #f# discontinu is, is het punt van de grafiek van #f# weergegeven door een kleine gevulde cirkel terwijl de lege cirkeltjes punten weergeven die niet to de grafiek behoren.