Fourier series: Coefficients of Fourier series
Fourier series for even and odd functions
In the Fourier series of odd and even functions about half the coefficients will be zero.
Fourier coefficients of even and odd functionsLet #L# be a positive number and let #f# be a #2L#-periodic function. Suppose that #f# has Fourier series
\[\begin{array}{rcl}\displaystyle \frac{a_0}{2} + \sum_{n=1}^{\infty} a_n \cos \left(\frac{\pi n x}{L}\right) + b_n \sin \left(\frac{\pi n x}{L}\right) \end{array}\]
- If #f# is even, then #b_n=0# for #n=1,2,\ldots#
- If #f# is odd, then #a_n=0# for #n=0,1,2\ldots#
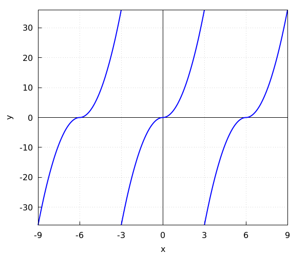
Consider the #6#-periodic function that is determined by \[f(x)=\begin{cases}-4 x ^2 &\text{if } -3 \leq x\lt 0\\ 4 x ^2 &\text{if } 0\leq x\lt 3\end{cases} \]
Its Fourier series has the form \[f(x)=\frac{a_0}{2}+\sum_{m=1}^{\infty}\left(a_m\cdot\cos\left(\frac{m\cdot\pi\cdot x}{L}\right)+b_m\cdot\sin\left(\frac{m\cdot\pi\cdot x}{L}\right)\right)\] where \(L=3\) is the half-period of \(f\).
Of which of the coefficients of the Fourier series can we tell that they are zero without further computation?
Its Fourier series has the form \[f(x)=\frac{a_0}{2}+\sum_{m=1}^{\infty}\left(a_m\cdot\cos\left(\frac{m\cdot\pi\cdot x}{L}\right)+b_m\cdot\sin\left(\frac{m\cdot\pi\cdot x}{L}\right)\right)\] where \(L=3\) is the half-period of \(f\).
Of which of the coefficients of the Fourier series can we tell that they are zero without further computation?
- \(a_0 =0\)
- \(a_m=0\) for \( m=1,2,3,\dots\)
The function is odd, so all coefficients #a_m# are zero.
The graph of the function \(f(x)\) has been plotted over three periods in the figure below. 

Unlock full access
Teacher access
Request a demo account. We will help you get started with our digital learning environment.
Student access
Is your university not a partner?
Get access to our courses via Pass Your Math independent of your university. See pricing and more.
Or visit omptest.org if jou are taking an OMPT exam.
Or visit omptest.org if jou are taking an OMPT exam.