2-Dimensionale meetkunde: punten en lijnen: Afstand
Middelloodlijnen
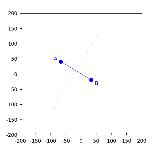
Geef een vergelijking voor de middelloodlijn van de punten #A=\rv{-66,41}# en #B = \rv{34,-19}#.
Voer de vergelijking in het invoerveld in als #ax+by+c=0# voor geschikte reële getallen #a#, #b# en #c#.
In de figuur hieronder is de middelloodlijn van het lijnstuk #AB# gestippeld getekend.

Voer de vergelijking in het invoerveld in als #ax+by+c=0# voor geschikte reële getallen #a#, #b# en #c#.
In de figuur hieronder is de middelloodlijn van het lijnstuk #AB# gestippeld getekend.

Ontgrendel volledige toegang
Toegang voor leraar
Vraag een demo account aan. Wij helpen je graag op weg met onze digitale leeromgeving.
Toegang voor student
Is jouw universiteit niet aangesloten?
Via Pass Your Math kan je toegang krijgen tot onze cursussen onafhankelijk van je onderwijsinstelling. Bekijk de prijzen en nog veel meer. Of ga naar
omptest.org als je een OMPT examen moet maken.
omptest.org als je een OMPT examen moet maken.