2-Dimensionale meetkunde: punten en lijnen: Transformaties van het vlak
Translaties in 2 dimensies
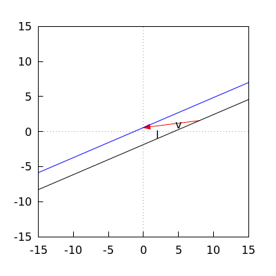
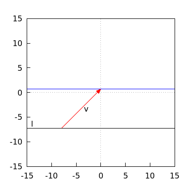
De lijn #l# is gegeven door de vergelijking #7\cdot y-3\cdot x=-13#. Bepaal de vergelijking van de verschuiving van #l# over de vector #\vec{v} = \rv{-8,-1}#.
Zie onderstaande figuur.

Zie onderstaande figuur.

Ontgrendel volledige toegang
Toegang voor leraar
Vraag een demo account aan. Wij helpen je graag op weg met onze digitale leeromgeving.
Toegang voor student
Is jouw universiteit niet aangesloten?
Via Pass Your Math kan je toegang krijgen tot onze cursussen onafhankelijk van je onderwijsinstelling. Bekijk de prijzen en nog veel meer. Of ga naar
omptest.org als je een OMPT examen moet maken.
omptest.org als je een OMPT examen moet maken.